목적
- 디지털 시스템 설계에서 다운 카운터의 동작을 구현하고 테스트
기본 구성
- 4개의 .T_FF : 4비트 값을 기억
- clk : 값이 변하는 시점 지성( 상승엣지 기준)
- reset : 상태를 0000으로 초기화
- enable : 카운팅을 제어하는 신호 (1일 때만 카운트)
사용 코드_ T_FF
module T_flip_flop_p(
input clk, reset_p,
input t,
output reg q);
always @(posedge clk, posedge reset_p)begin
if(reset_p) q = 0;
else if(t) q = ~q;
else q = q;
end
endmodule
사용 코드_1
module up_counter_asyc (
input clk, // 외부에서 주어지는 기본 클럭 입력
input reset_p, // 비동기 리셋 입력 (양의 엣지에서 동작한다고 가정)
output [3:0] count // 4비트 카운터 출력 (0000 ~ 1111)
);
// 첫 번째 T 플립플롭: 가장 하위 비트 (LSB)
// 외부 clk를 직접 입력으로 받아 토글 (T=1, 항상 토글)
// count[0]은 1클럭마다 0↔1 전환 (1Hz 기준)
T_flip_flop_n T0(
.clk(clk), // 외부 클럭 입력
.reset_p(reset_p), // 비동기 리셋
.t(1), // T 입력은 항상 1 (토글 모드)
.q(count[0]) // 출력은 count[0]
);
// 두 번째 T 플립플롭: 두 번째 비트
// 이전 출력(count[0])을 클럭으로 사용 → 비동기 구조
// count[0]이 토글될 때마다 이 플립플롭도 토글
T_flip_flop_n T1(
.clk(count[0]), // 이전 비트 출력이 클럭 역할
.reset_p(reset_p),
.t(1),
.q(count[1])
);
// 세 번째 T 플립플롭
// count[1]이 토글될 때마다 이 플립플롭이 토글
T_flip_flop_n T2(
.clk(count[1]),
.reset_p(reset_p),
.t(1),
.q(count[2])
);
// 네 번째 T 플립플롭: 가장 상위 비트 (MSB)
// count[2]의 토글에 따라 토글
T_flip_flop_n T3(
.clk(count[2]),
.reset_p(reset_p),
.t(1),
.q(count[3])
);
endmodule
사용 코드_2
module up_counter_p(
input clk, // 클럭 입력
input reset_p, // 비동기 리셋 입력 (posedge에서 작동)
input enable, // enable 신호 (1일 때만 카운팅)
output reg [3:0] count // 4비트 카운터 출력
);
always @(posedge clk, posedge reset_p) begin
if (reset_p)
count = 0; // 리셋 시 카운터를 0으로 초기화
else if (enable)
count = count + 1; // enable이 1일 때마다 1씩 감소 (다운 카운트)
end
endmodule
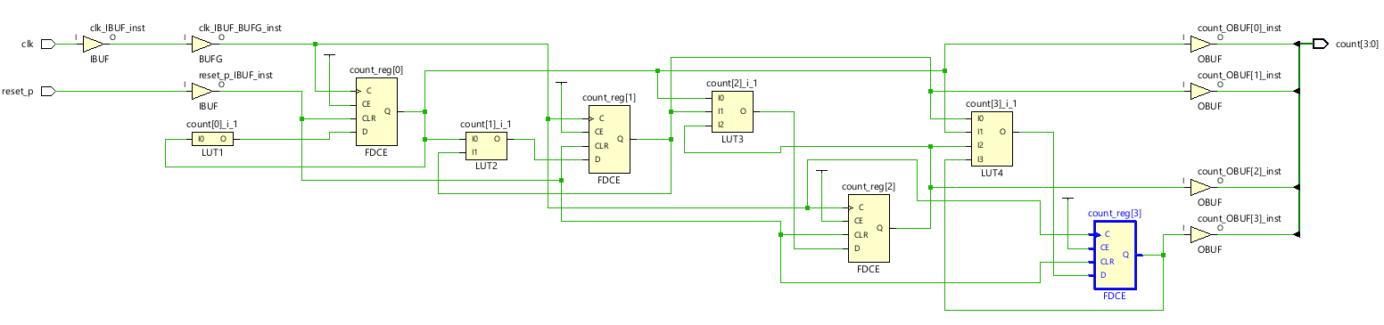
Schematic

Simulation

결과
- 이 회로는 enable 신호가 있을 때 클럭 상승 엣지마다 1씩 증가하는 Up counter이다.
- 비동기 리셋 신호를 통해 언제든지 출력을 초기화 할 수 있습니다.
- 디지털 순차회로의 기본 구성요소로서 다양한 실습과 시스템에 적용될 수 있다.
'Verilog_RTL 설계 > Basys_3' 카테고리의 다른 글
| [Basys_3] Implementation of a 7-Segment Counter Circuit with Debouncing and Edge Detection (0) | 2025.07.07 |
|---|---|
| [Sequential Circuit] Ring_Counter (0) | 2025.07.07 |
| [Sequential Circuit] Down_Counter (0) | 2025.07.07 |
| [Sequential Circuit] D_FF (0) | 2025.07.07 |
| [Basys 3_Vivado] Basys 3 실행 방법 (0) | 2025.07.03 |